Product overview
Nebula
Nebula 1.0 is easy to configure, design, and monitor a simple Computer Grid made of two or more PCs. This technology enables small business users and telecommuters to process their information quickly, reliably and seamlessly. With our off-the-shelf product, users are now able to configure their two or more PC network into a powerful grid in minutes with computational power comparable to that of clusters and supercomputers.
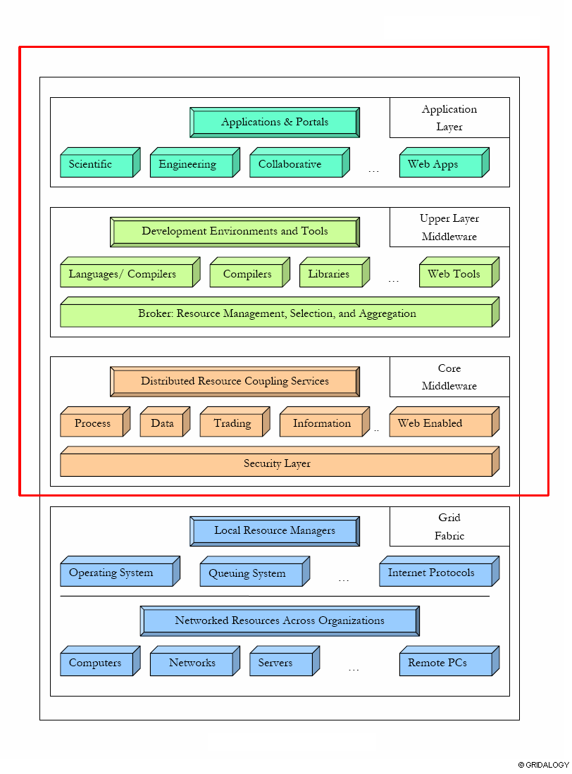
Gridalogy will connect all dots in Grid Computing together. We provide common interface for all aspects of the customer grid.
[Click on image to see full view]
Our Services
Integrated Hardware & Software Package
With today’s increasingly integrated approach to network infrastructure and technology, adding network capacity or implementing new applications that seamlessly inter-operate can be a real challenge. With our implementation and integration services, Gridalogy offers a team of experienced technical experts with proven industry experience, who are poised to assist you in effectively engineering, integrating, testing and validating the most optimal solutions for your business.
For a one time fee, get 365 days of peace of mind. Cancel anytime within first 15 days for full refund, no questions asked.
- Infrastructure Readiness Analysis
- Solution Deployment
- Ongoing Hardware/ Software Support
- Acceptance and Perf Tests
- Network Analysis & Optimization
- 24-hr on-call staff
- Per seat charge: $1,000/ year
